近日,Plant Biotechnology Journal杂志在线发表了由西南大学/电子科技大学张勇课题组及其合作团队撰写的“An efficient CRISPR-Cas12a mediated MicroRNA knockout strategy in plants”论文。该研究工作通过比较CRISPR-Cas12a和CRISPR-Cas9编辑系统敲除水稻非编码基因OsMIR390的效果,证实了Cas12a比Cas9更适合有效敲除MicroRNA(miRNA)基因并产生可靠的功能缺失突变体。进一步,对水稻多个miRNA基因进行定向编辑,成功获得功能缺失的突变体,揭示了这些miRNA在生长发育、籽粒大小、品质调控等方面的新功能。研究团队报道的这一基于CRISPR-Cas12a的有效植物miRNA敲除策略,为深入解析植物miRNA生物学功能及进行分子育种事件提供了明确的编辑工具、编辑策略及水稻miRNA新种质材料。

MicroRNA(miRNA)是真核生物中一类非编码内源性小RNA,参与细胞基因表达的调控。刚刚揭晓的2024年诺贝尔生理学或医学奖就授予了美国科学家Victor Ambros 和Gary Ruvkun,以表彰他们在发现miRNA及其在基因调控中的作用方面做出的开创性贡献。对植物miRNA的大量研究表明,miRNA在调节植物生命活动的各个方面均发挥了重要作用,包括植物形态发生、信号转导、代谢、营养吸收、激素调节以及生物和非生物胁迫反应等。目前,对miRNA的研究中,多使用靶标模拟(target mimic,TM)和短串联靶标模拟(short tandem targets mimic,STTM)等干扰miRNA内源活性,或使用CRISPR-Cas9系统敲除miRNA基因,这些方法均存在一定局限性。Cas9核酸酶倾向于产生1bp-3bp的核苷酸插入或缺失,可能无法实现植物miRNA的功能缺失。与之相比,Cas12a核酸酶能够产生较大的缺失,可以显著破坏pre-miRNA的二级结构,阻止成熟miRNA的产生,因此在敲除miRNA基因获得功能缺失型突变体方面具有潜在优势(图1A)。
研究者对比测试了CRISPR-Cas9和CRISPR-Cas12a系统在敲除水稻OsMIR390前体基因中的效果。通过在pre-miR390茎环结构区域内设计sgRNA(用于SpCas9)和crRNA(用于LbCas12a)(图1B),发现定向编辑OsMIR390基因后,水稻再生效率均较对照下降,且Cas12a的再生效率显著低于Cas9(图1C、1D)。基因分型检测结果表明Cas12a产生的osmir390突变植株均为杂合型,突变类型为>4bp的缺失(图1E),Cas9产生的osmir390突变植株存在杂合型和纯合型,突变类型多为1bp的插入(图1F)。对突变体pre-miR390茎环结构的预测表明,Cas12a产生的碱基缺失严重改变了pre-miRNA的茎环结构,可能影响其加工成熟(图1G)。对杂合突变体的T1代种子萌发生长的检测发现,两种核酸酶产生的突变体后代分离均遵循孟德尔遗传定律1:2:1的比例。Cas12a-osmir390突变体分离出的纯合后代种子均不能正常萌发、生长,而杂合后代与分离出的WT没有差异。Cas9-osmir390突变体的杂合后代同样能正常萌发,而纯合后代中有少量种子可萌动露白并产生伸长的侧根(图1H, 1I),尽管这些Cas9-osmir390纯合突变体没有长出芽,最终也没有发育为幼苗。这一结果提示Cas9核酸酶在定向编辑miRNA基因时,虽然可以成功敲除miRNA基因,但仍可能保留部分miRNA功能。以上结果说明,相较Cas9编辑系统,Cas12a编辑系统在miRNA基因敲除获取功能缺失突变体工作中是优选工具。

图1Cas12a与Cas9敲除miRNA基因产生功能缺失突变体的效果比较
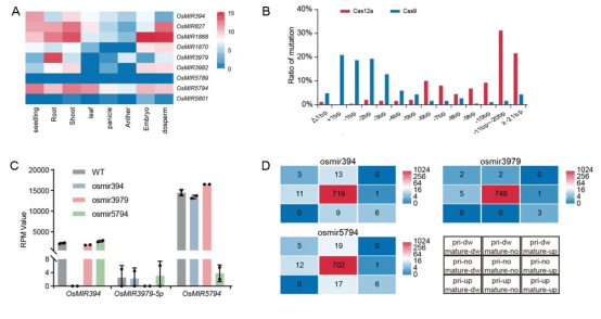
为了验证CRISPR-Cas12a在miRNA非编码基因编辑中的广泛适应性,研究者进一步挑选水稻中不同表达模式的9个OsMIRNA基因进行了CRISPR-Cas12a介导的基因敲除(图2A)。比较分析Cas12a和Cas9产生的miRNA突变体的基因型显示, Cas12a在9个OsMIRNA基因的靶位点上均倾向于产生较大的删除,其中 6-20bp的缺失比例在77.8%以上,而Cas9核酸酶则倾向于产生1-3bp的插入、缺失或替换(图2B)。OsMIR394、OsMIR3979和OsMIR5794基因敲除突变体的小RNA测序(sRNA-seq)结果进一步证实了CRISPR-Cas12a系统成功敲除这些miRNA基因(图2C)。并且三种miRNA突变体中90%以上的pri-miRNA及其成熟miRNA的表达没有受到影响(图2D),这些结果进一步证实,CRISPR-Cas12a能够特异有效地敲除植物内源miRNA基因。

图2CRISPR-Cas12a系统高效特异的敲除水稻OsMIRNA基因
通过对OsMIR394、OsMIR827、OsMIR3979、OsMIR5789和OsMIR5794基因的功能缺失型敲除突变体进行表型分析,研究者发现这些miRNA的敲除不同程度地引起了种子大小和重量、外观品质垩白度、淀粉含量及组成、以及种子萌发和幼苗生长等方面的显著变化(图3)。揭示了这些miRNA在调控水稻产量、品质及生长发育等方面的作用及分子功能。

图3.CRISPR-Cas12a介导的OsMIRNA基因敲除突变体的表型分析
这项研究展示了CRISPR-Cas12a基因编辑系统在非植物miRNA编辑中的有效性,还揭示了多个水稻OsMIRNA基因在调控植物发育中的新功能,为深入解析植物miRNA生物学功能及进行分子育种事件提供了明确的编辑工具、编辑策略及水稻miRNA新种质材料。。
西南大学beat365中国官方网站/西部(重庆)科学城种质创制大科学中心郑雪莲副教授、唐旭教授;扬州大学博士生吴越超;成都大学郑晓琴教授为论文共同第一作者,西部(重庆)科学城种质创制大学中心,西南大学beat365中国官方网站/电子科技大学生命科学与技术学院张勇教授(http:/info/1014/2396.htm;https://scholar.google.com/citations?user=U3PtmKoAAAAJ&hl=en)、马里兰大学Yiping Qi教授、扬州大学张韬教授为该研究工作共同通讯作者。研究工作得到了农业部生物育种重大专项、国家自然科学基金等项目的资助。
论文链接:https://onlinelibrary.wiley.com/doi/full/10.1111/pbi.14484