近年来,CRISPR-Cas系统迅速发展成为基因组编辑的强大工具,显著推动了生物学基础研究及其在基因治疗、生物育种应用等领域的发展。在众多CRISPR-Cas系统中,II型CRISPR-Cas9和V-A型CRISPR-Cas12a已得到广泛应用。最近,许多未被充分探索的CRISPR-Cas系统也逐渐被挖掘,它们在基因组工程领域同样展现出巨大应用潜力。其中,V-I型CRISPR-Cas12i亚家族的核心蛋白仅包含约1000个氨基酸,相较于Cas9和Cas12a更为紧凑,这一特性使其逐渐受到研究者的关注。目前,包括Cas12i1、Cas12i2等多种天然核酸酶及其工程化变体已在哺乳动物细胞中证实具有基因组编辑能力,然而,这些核酸酶在植物基因组工程中的应用潜力仍待深入探索。2025年04月30日,Plant Physiology杂志在线发表了西南大学张勇课题组题为“CRISPR-Cas12i confers efficient genome editing and gene regulation in plants”的研究论文。

该研究基于此前开发的RZ核酸酶及双Pol II型驱动CRISPR-Cas系统,进行Cas12i1(1093aa)和Cas12i2(1054aa)核酸酶及其变体的植物基因组编辑新系统开发,分析了不同编辑系统的编辑效率、PAM位点偏好性、编辑特异性,实现了水稻内源基因有效敲除编辑、基因定向转录激活及转录抑制,进一步丰富了植物基因组编辑工具库。全文主要结果简述如下:
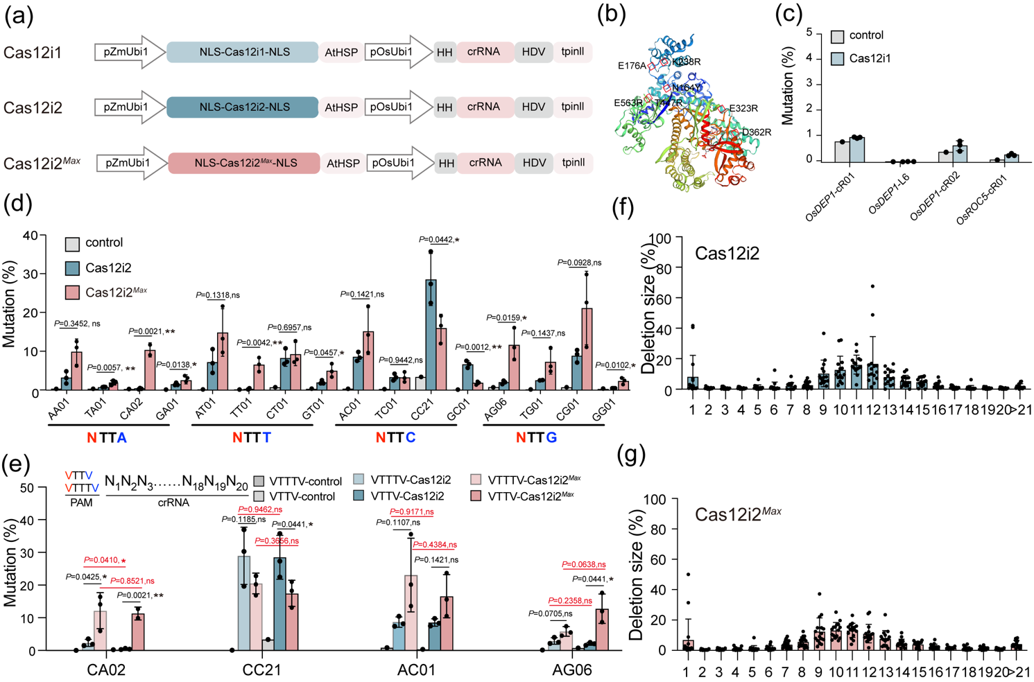
1、 Cas12i1、Cas12i2及Cas12i2Max在植物基因组编辑中的特性分析
通过水稻原生质体系统评估不同Cas12i植物基因组编辑新系统的编辑活性(图1a和1b)。在水稻原生质体中,Cas12i1表现出有限的编辑活性(图1c),而Cas12i2和Cas12i2Max显示出更高的效率(图1d)。这些结果表明,Cas12i2系统在基因组编辑方面通常比Cas12i1更有效。为了进一步评估Cas12i2和Cas12i2Max在植物中的PAM需求,作者在水稻基因组中选择了16个具有NTTN PAM的内源位点。Cas12i2在水稻原生质体中编辑了16个靶位点中的13个,效率高达28.5%,而Cas12i2Max编辑了所有16个位点,效率高至20.9%,且Cas12i2和Cas12i2Max对具有VTTV和VTTTV PAM的相同间隔物具有相似的编辑效率(图1d和图e)。这些发现证实了Cas12i2Max系统对NTTN PAM的需求,并证明Cas12i2Max是水稻原生质体中比Cas12i2核酸酶更稳健的核酸酶变体。同时,与Cas12a、Cas12b、Cas12j2核酸酶类似,Cas12i2和Cas12i2Max主要引起的删除多于插入,且以多碱基删除为主(图1f和图g)。

图1 多种CRISPR-Cas12i系统在植物基因组编辑中的特性研究
2、 Cas12i2和Cas12i2Max在水稻稳定植株中实现有效编辑
进一步测试Cas12i2和Cas12i2Max在水稻稳定转化植株中的编辑能力,作者在T0代植株中应用Cas12i2和Cas12i2Max实现了有效的基因编辑。对于CRISPR-Cas12i2,在三个位点获得了具有突变的T0植株,突变效率在5%至30%之间(图2a)。Cas12i2Max在所有四个位点都产生了突变T0植株,突变效率在6.3%至68.6%之间(图2b),在测试的位点中,有两个位点显示出双等位基因突变,编辑效率在12.5%至31.3%之间(图2b)。对突变植株的分析表明,突变主要是由多碱基缺失引起的,这与水稻原生质体中观察到的编辑谱一致(图1f和1g)。这些结果有力地支持了Cas12i2Max在稳定的T0水稻植株中进行有效多重基因组编辑的能力。

图2 Cas12i2和Cas12i2Max在水稻稳定植株中实现有效编辑
3、 Cas12i1介导的基因定向转录激活及转录抑制
尽管Cas12i1的基因组编辑效率较低,但其富含T的PAM需求表明其具有开发转录激活(CRISPRa)和抑制(CRISPRi)工具的潜力。作者在水稻原生质体中使用活性Cas12i1核酸酶和截短的crRNA进行转录调控实验。将Cas12i1与转录激活结构域(6xTAL VP128)或阻遏物结构域KRAB和SRDX融合,分别产生Cas12i1-TV(图3a和3b)和Cas12i1-KRAB_SRDX系统(图3e和3f),水稻原生质体转化结果显示,Cas12i1-TV系统在所有测试位点均实现了基因定向转录激活,其中OsER1-cR02位点显示出25.1倍的增加(图3c和3d);Cas12i1-KRAB_SRDX系统在所有测试位点均实现了基因定向转录抑制,基因表达水平被抑制到约50%或更低(图3g和3h)。

图3 Cas12i1介导的基因定向转录调控
4、 Cas12i2Max的靶向特异性评价及其介导的基因定向转录激活及转录抑制
为系统评估Cas12i2Max的靶向特异性,作者选取水稻两个内源位点开展双重验证:首先测试不同长度原间隔区(16bp及更短序列)的影响,其次分析原间隔区1-8bp关键区域错配突变的效果。实验数据显示,上述两种情况下Cas12i2Max均完全丧失编辑活性(图4a-4d),证实其具有严格的序列识别特异性。基于这一特性,研究者进一步开发了Cas12i2Max衍生系统:通过采用16bp截短型原间隔区,在CRISPRa(基因激活)和CRISPRi(基因抑制)实验中成功实现多重基因的精准转录调控,且全程未对水稻启动子靶位点产生编辑(图4e和4f)。

图3 Cas12i2Max编辑特异性评价及其介导的基因定向转录调控
西南大学与西部(重庆)科学城种质创制大科学中心联合培养博士后何瑶博士、电子科技大学生命科学与技术学院廖山岳博士生及山西大学合成生物学学院讲师任秋蓉博士为论文共同第一作者,西南大学beat365中国官方网站/电子科技大学生命科学与技术学院张勇教授、马里兰大学Yiping Qi教授为论文共同通讯作者。研究工作得到了国家科技创新2030-“农业生物育种”重大专项、国家自然科学基金等项目资助。
论文链接:
https://academic.oup.com/plphys/article/198/1/kiaf125/8123286?utm_source=advanceaccess&utm_campaign=plphys&utm_medium=email